华东理工大学药学院、生物反应器工程国家重点实验室、上海市细胞代谢光遗传学技术前沿科学研究基地赵玉政、杨弋、李婷以及上海体育大学王茹合作,近日报道了系列遗传编码乳酸探针FiLa在体内、体外以及不同营养和药理调控条件下乳酸代谢检测中的综合应用。相关研究发表于《自然—实验手册》。
近年来越来越多的研究表明,乳酸在多种生理和病理过程中发挥了关键作用,不仅是重要的能量燃料和生物分子的合成砌块,而且能够通过直接调控蛋白相互作用和乳酸化修饰,影响细胞信号转导、基因表达调控、肿瘤和免疫代谢等过程。然而,由于缺乏面向在体和活细胞的乳酸时空分辨监测技术,有关乳酸代谢的一些重要生物学问题仍未能解决。为此,研发团队原创了系列高性能的乳酸荧光蛋白探针FiLa,揭示了乳酸在代谢、自噬、衰老和肿瘤等生理和病理过程中的重要作用。
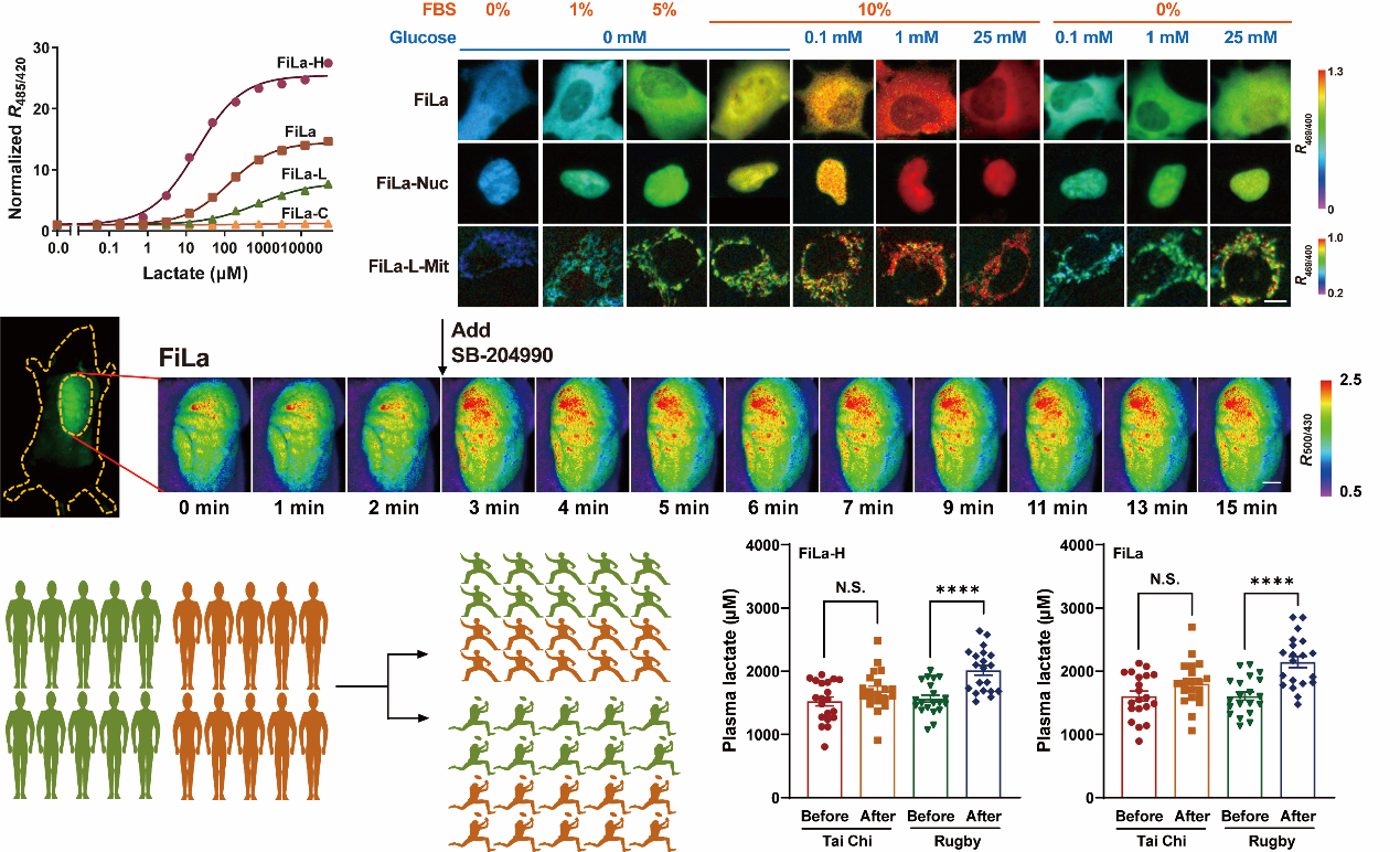
在本研究中,团队发展了基于乳酸探针的“跨尺度”监测分析技术体系,涵盖单细胞、亚细胞、在体以及体液水平,且不同亲和力的乳酸探针可应用于不同的场景。将FiLa家族探针用于亚细胞水平能量代谢的实时分析,并结合营养、药理、遗传等操纵手段,可方便快速地获得乳酸时空动态变化的丰富信息。相比于Seahorse能量分析技术,FiLa探针的特异性、灵敏度、时空分辨率均得到了“质”的提升。

基于FiLa探针的亚细胞分辨能量代谢分析技术
进一步地,研究团队建立了基于细胞胶囊系统或重组腺相关病毒技术的活体乳酸动态成像方法,并发展了适用于微量体液样本的高通量、便捷式的乳酸即时检测技术。整体而言,本研究提供了一个适用于多种场景的“一站式”乳酸代谢检测解决方案,将为生命现象解析、疾病机制探索、创新药物发现和体液即时诊断等生命医学研究提供创新性的工具。

跨尺度“一站式”乳酸代谢监测工具箱 图片均来源于《自然—实验手册》
相关论文信息:https://doi.org/10.1038/s41596-023-00948-y

