华东理工大学药学院、生物反应器工程国家重点实验室、光遗传学与合成生物学交叉学科研究中心教授杨弋、朱麟勇、陈显军组成的研究团队,发展了具有高亮度和高稳定性的新型绿色荧光RNA成像技术“Okra505”,将为RNA复杂生物学功能与调控机制研究提供极具价值的实用工具,也有望为活细胞生物传感、即时诊断甚至实时诊断技术的发展提供新的机遇。相关研究发表于《自然—化学生物学》。
荧光RNA具有操作简单直接、对目标RNA干扰小、信噪比高等优点。绿色荧光RNA凭借其广泛的通用性以及可以适配几乎所有的荧光检测设备而受到广泛关注,但具有高亮度和稳定性的绿色荧光RNA仍亟待开发。研究团队此前发展了系列高性能荧光RNA,在国际上首次实现高等生物细胞内不同种类RNA的原位标记与高信噪比成像。
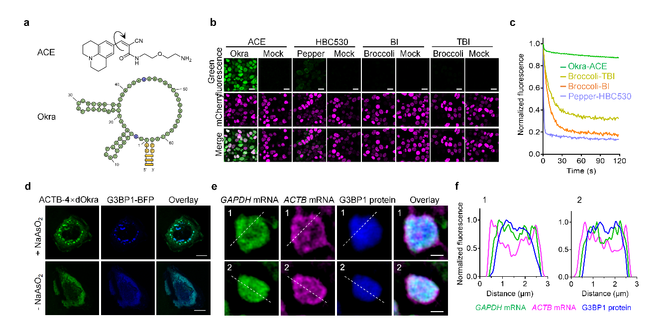
Okra505具有低Mg2+依赖性、高温度稳定性、高pH耐受性、不含有G-四链体等优点,在活细胞成像亮度以及光稳定性方面较以往报道提升了1-2个数量级,可实现细菌和哺乳动物细胞内低丰度mRNA的高亮度和低背景成像。Okra505可用于实时监测哺乳动物细胞内应激颗粒的形成及解聚过程,探究ATP能量分子对应激颗粒动力学过程的影响。通过与Pepper620联合实用,Okra505还可用于应激颗粒内不同mRNA分布的结构光照明超分辨成像,揭示不同mRNA在颗粒中分布的异质性和不均一性。

Okra绿色荧光RNA及其用于活细胞RNA标记成像。图片来源于《自然—化学生物学》
相关论文信息:https://doi.org/10.1038/s41589-024-01629-x

